新闻资讯
NEWS CENTER
2025-02-17
■
304永利
2025-11-10
关于参加第六届天津质量奖评选公示
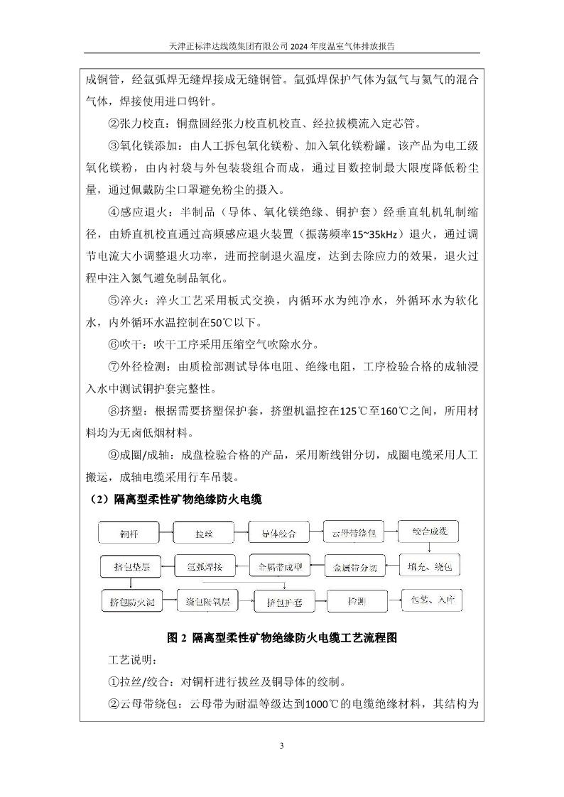
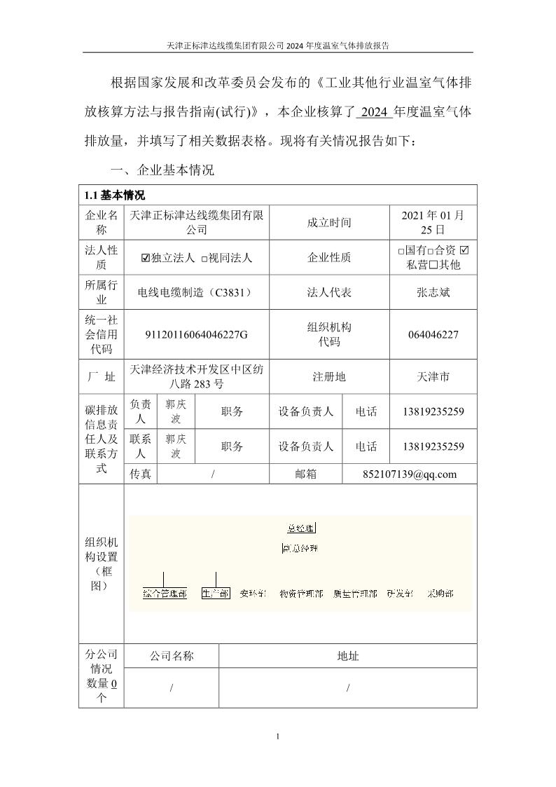
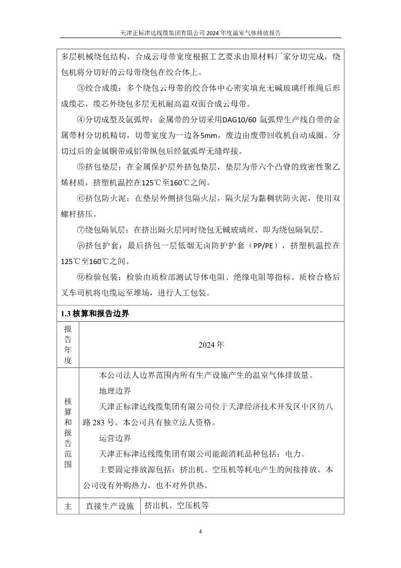
2024温室气体排放报告公示
2024温室气体核查报告公示
24小时服务热线
13820883672
总公司地址:
天津经济技术开发区中区纺八路 283 号
产品
电线 低压电缆 控制电缆 屏蔽电缆 软电缆 铝电缆 防火电缆 中压电缆
关于我们
企业概况 产品定价 各厂区图 企业荣誉 企业资质 生产设备
合作案例
工程案例
加入我们
岗位招聘
售后服务
Copyright © 中国·304永利(集团有限公司)-官方网站 版权所有 All Rights Reserved.
服务热线
联系手机
联系邮箱
关注我们